Online Now
126
Wednesday 04th February 2026
Create New Account
Log in
Toggle navigation
HOME
CBSE PAPERS
CBSE GUIDE
CBSE eBOOKS
CBSE News
JOBS IN EDUCATION
CLASSIFIED LISTINGS
INDIAN EDUCATION
EDUCATIONAL ARTICLES
CBSE Guess
CBSE Sample Papers
CBSE Sample Papers
Class 9
Class 10
Class 11
Class 12
CBSE Guess Papers
CBSE Guess Papers
Class 6
Class 7
Class 8
Class 9
Class 10
Class 11
Class 12
CBSE Practice Papers
CBSE Practice Papers
Class 6
Class 7
Class 8
Class 9
Class 10
Class 11
Class 12
CBSE Question Bank
Important Questions
Important Questions
Class 9
Class 10
Class 11
Class 12
CBSE Guide
CBSE Syllabus
Indian Tutors
Teacher's Jobs
CBSE eBooks
CBSE Schools
CBSE Results
CBSE Datesheet
CBSE News
CBSE Guess
Papers
Important Questions
Class X
Mathematics
Mathematics By Mr. Janak Raj Kalia
CBSE Important Questions
Mathmatics Class X
Previous
Index
Next
If d= HCF (48, 72) the value of d is:
24
48
12
72
The decimal expansion of the rational number 11/2^3 5^2 will terminate after:
One Decimal Place
Two Decimal Place
Three Decimal Place
More than 3 Decimal Place
If the HCF of 65 and 117 is expressible in the form 65 m - 117, then the values of m is:
4
2
3
1
If d= LCM (36, 198), then the value of s is:
396
198
36
1
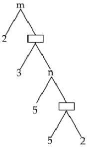
In the adjoining factor tree, find the number m, n:
35/14
14/35
1/7
7/8
If x- 2
3
x 3 x 5
2
, y- 2
2
x 3
3
then IICF (x, y) is:
12
108
6
36
Given that HCF (253, 440) = 11 and LCM (253, 440) = 253 x R. The value of R is:
400
40
440
253
The rational number of decimal (0.6) - is:
33/50
2/3
111/167
1/3
If two positive integer a and b are written as a = x
2
y
2
and b = xy
2
; x,y are prime number then HCF (a, b) is:
xy
xy
2
x
2
y
3
x
2
y
2
Given that HCF (26, 91) = 13, then LCM (26, 91) is:
2344
182
91
364
Submitted By:
Mr.Janak Raj Kalia
Email Id:
[email protected]
Previous
Index
Next